欢迎访问甘肃经济信息网!
今天是:
会员中心
信息统计
首 页
时政要闻
经济动态
发改视点
投资分析
基础设施
制造业
房地产
监测预测
经济监测分析
监测数据汇总
经济数据
统计公报
高质量发展
水利
污染防治
文化旅游
生态修复
产业发展
甘肃招标
公开招标
中标公示
竞争性磋商/谈判
废标终止
更正公告
其他公告
单一来源公示
一带一路
丝路新闻
丝路文化
发展动态
发展规划
总体规划
专项规划
地区规划
计划报告
研究院动态
首页
/
甘肃招标
/
中标公示
/ 正文
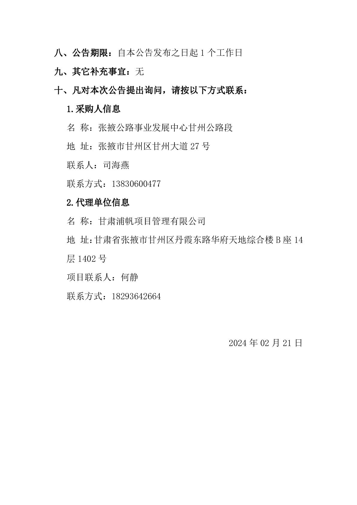
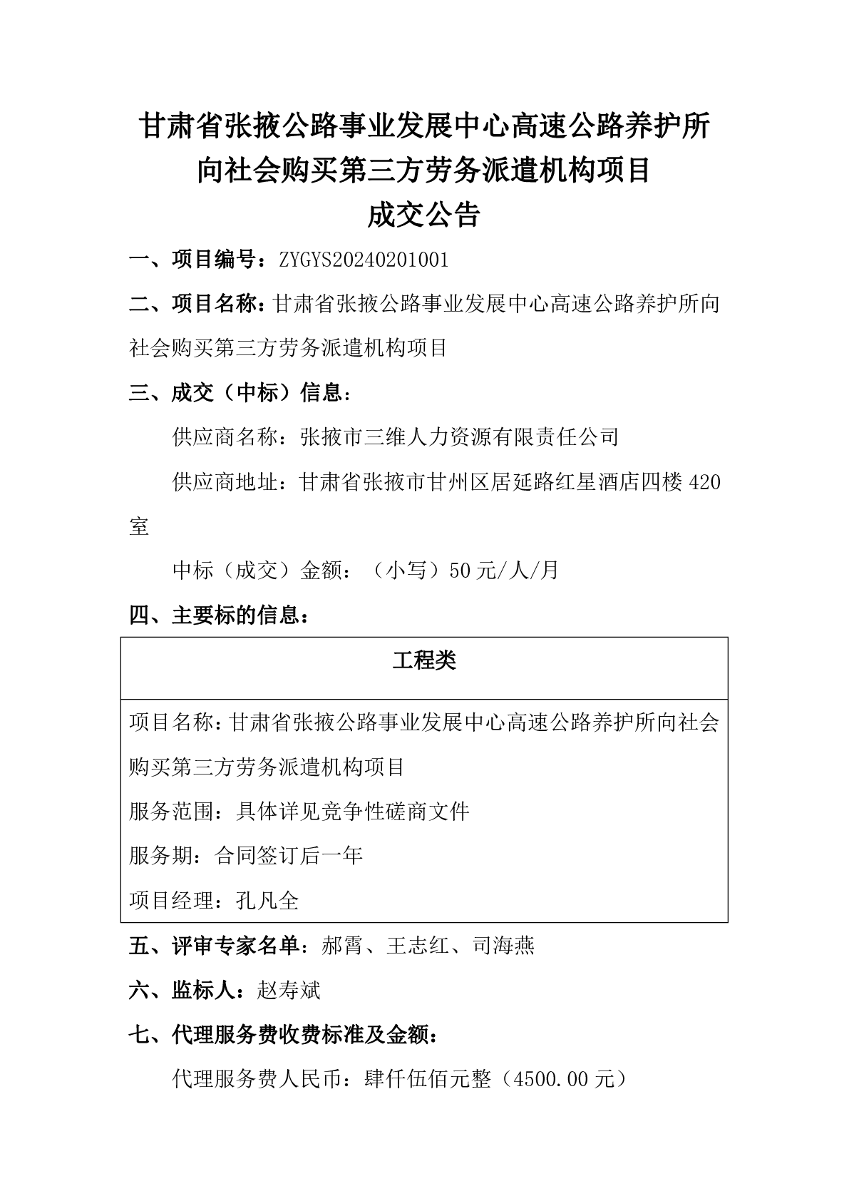
甘肃省张掖公路事业发展中心高速公路养护所向社会购买第三方劳务派遣机构项目成交公告
时间:2024-02-21
点击:
0
来源:
上一篇:没有了
下一篇:
甘肃弘源企业服务有限公司办公场所装修改造项目