欢迎访问甘肃经济信息网!
今天是:
会员中心
信息统计
首 页
时政要闻
经济动态
发改视点
投资分析
基础设施
制造业
房地产
监测预测
经济监测分析
监测数据汇总
经济数据
统计公报
高质量发展
水利
污染防治
文化旅游
生态修复
产业发展
甘肃招标
公开招标
中标公示
竞争性磋商/谈判
废标终止
更正公告
其他公告
单一来源公示
一带一路
丝路新闻
丝路文化
发展动态
发展规划
总体规划
专项规划
地区规划
计划报告
研究院动态
首页
/
甘肃招标
/
中标公示
/ 正文
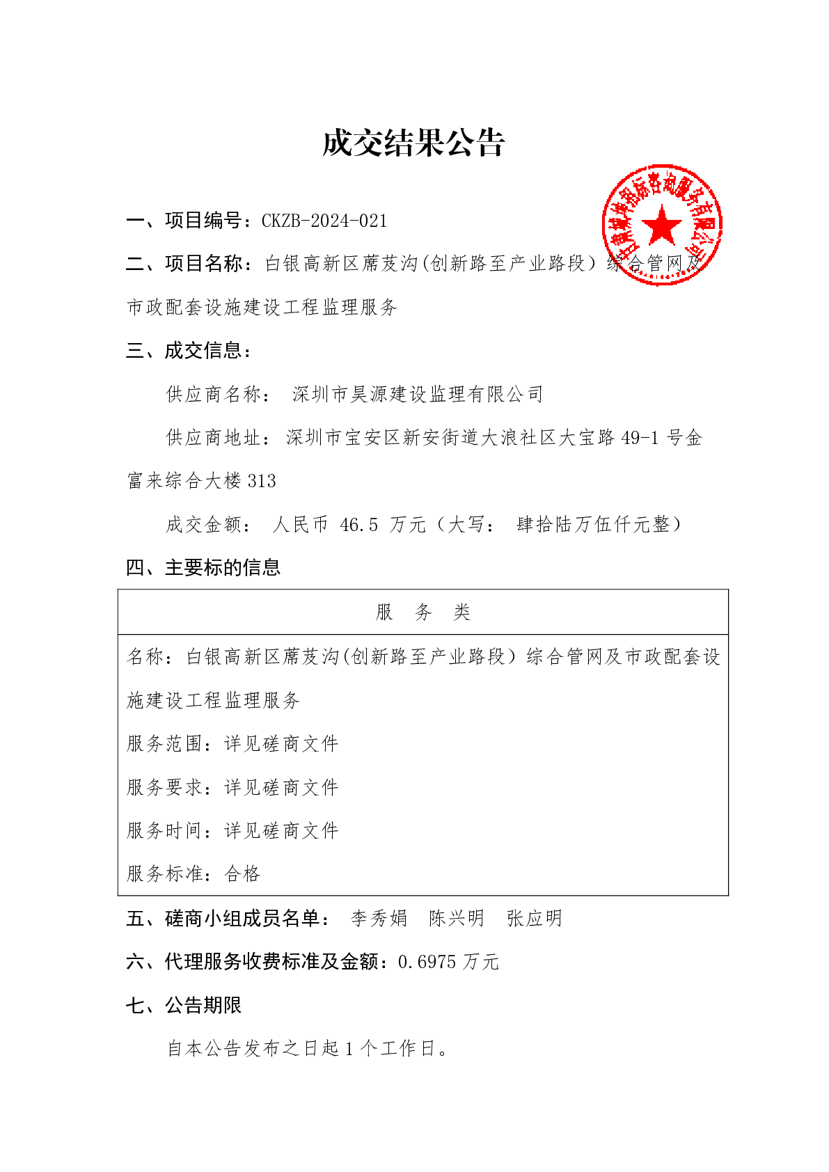
白银高新区蓆芨沟(创新路至产业路段)综合管网及市政配套设施建设工程监理服务
时间:2024-04-28
来源:
上一篇:
酒钢集团镜铁山矿等单位4月份空气源热泵集中采购中标候选人公示
下一篇:
甘肃省民政厅“电子公文系统安全可靠应用全面替代工程”维保服务成交公告...